Size: a a a

Анализ в ИТ-проектах

2020 December 05

ID

Igor Datskiy in Анализ в ИТ-проектах
Denis Beskov
удивительные люди, кейс им обсуждать неинтересно, а термины чужих — запросто)
пятница... вечер удивительных событий
источник

P

PaulJurich in Анализ в ИТ-проектах
Denis Beskov
удивительные люди, кейс им обсуждать неинтересно, а термины чужих — запросто)
Прежде чем что-то обсуждать, стоит договориться о терминах. Ну это мое частное мнение, разумеется.
источник

OS

Oleg Soroka in Анализ в ИТ-проектах
Кейс вообще не интересный. А вот о смыслах побеседовать в ночь с пятницы на субботу - милое дело
источник

OS

Oleg Soroka in Анализ в ИТ-проектах
PaulJurich
Почему-то мне кажется, что точнее было бы производительности. Это важно.
А мне больше нравится вариант "исполнения"
источник

DB

Denis Beskov in Анализ в ИТ-проектах
PaulJurich
Прежде чем что-то обсуждать, стоит договориться о терминах. Ну это мое частное мнение, разумеется.
прежде чем обсуждать непонятно что непонятно с кем? )
источник

P

PaulJurich in Анализ в ИТ-проектах
Denis Beskov
прежде чем обсуждать непонятно что непонятно с кем? )
В этом прелесть интернета. А если серьезно - слабая формализация и субъективность оценки - зло.
источник

P

PaulJurich in Анализ в ИТ-проектах
Все-таки лингвистическое обеспечение должно быть до информационного, тут я выиграл спор. Спасибо.
источник

DB

Denis Beskov in Анализ в ИТ-проектах
коллеги, беспредметные обсуждения не приветствуются
источник

DB

Denis Beskov in Анализ в ИТ-проектах
это пример реального проекта, который я хочу запустить, например
источник

DB

Denis Beskov in Анализ в ИТ-проектах
Татьяна Новикова
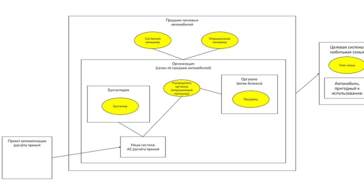
Давайте разложим на примере мотивационной отчётности: пользователь - отдел выплаты заработной платы (бухгалтерия), заказчик - руководитель департамента (ветви бизнеса для которого считается отчётность), спонсор - руководитель компании, который пытается оптимизировать затраты. Целью, то есть результатом в понимании pmbook - будет оптимизация расходов на персонал, а результатом для пользователя - будет автоматизированная система, которую можно будет использовать для получения данных для расчёта ЗП
я делаю предположения о компании, чтобы сделать кейс более конкретным, например, что компания занимается продажей легковых автомобилей, а подразделение — отдел продаж

https://docs.google.com/drawings/d/1SUceXxpI_7wrSCRtbJFdRhymuTgCQBEtzCo4ihvKNfE/edit?usp=sharing
источник

DB

Denis Beskov in Анализ в ИТ-проектах
осталось понять, как влияет руководитель отдела продаж на результаты деятельности отдела
источник

ID

Igor Datskiy in Анализ в ИТ-проектах
Denis Beskov
осталось понять, как влияет руководитель отдела продаж на результаты деятельности отдела
тут слишком много подводных камней :)
в общем случае у него есть инструменты влияющие на  достижение отделом его целей
источник

DB

Denis Beskov in Анализ в ИТ-проектах
не, я с точки зрения системной инженерии и мышления
источник

ID

Igor Datskiy in Анализ в ИТ-проектах
:) тогда у его продавцов есть мотиваторы с помощью которых он обеспечивает мотивацию продавцов на достижение его целей :)

надо иерархию целей наверное сделать (до владельца), систему мотиваторов, инструменты влияния на показатели мотивации по каждому и оптимизационную функцию
источник

ID

Igor Datskiy in Анализ в ИТ-проектах
если оставаться в парадигме максимизации одного показателя в краткосрочном периоде через один другой показатель можно получить удивтельный результат :) как в модели так и в реальности :)
источник

ID

Igor Datskiy in Анализ в ИТ-проектах
я тут недавно на школе аналитика на 5 параметрах показывал оптимизационную модель через матрицы влияния. при аудитории 12 человек никто не смог угадать результат
источник

ЕС

Евгений Скориков... in Анализ в ИТ-проектах
Довольно большую смуту вносит еще бедность русского языка. В английском 5 разных терминов, которые все переводятся как цель. Один из них обязан быть отсмартован. Другой - ни в коем случае (угадайте, какие). Я перестал использовать термин цель, пишу цель-английский термин (не придумал пока ничего лучше).  Рассказывал про это на посиделках КиФБ, сделаю доклад на вебинаре ШСА после НГ (Впрочем в прошлом докладе были подсказки на этот счет...)
источник

ID

Igor Datskiy in Анализ в ИТ-проектах
какие термины то? :) интересно...
источник

ЕС

Евгений Скориков... in Анализ в ИТ-проектах
ха, это загадка. Попробуйте разгадать. (Я на самом деле не уверен на 100% в правильности толкования iso и pmbok, поэтому не помешает непредвзятое мнение)
источник

DB

Denis Beskov in Анализ в ИТ-проектах
я пока не доразобрался в кейсе, не могу сказать, что он прям уж так тривиальный и примитивный. продолжу рисовать сегодня и завтра
источник