Size: a a a

Physics.Math.Code

2021 May 25

V

Viαη in Physics.Math.Code
что значит "требует слишком много"?
источник

КС

Кирикъ Сын Владимиро... in Physics.Math.Code
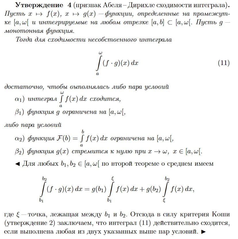
Решить интеграл.
источник

КС

Кирикъ Сын Владимиро... in Physics.Math.Code
Есть которые просто два числа требуют сложить.
источник

P

Pivo_neskvik in Physics.Math.Code
Помогите, пожалуйста, разобраться с теоремой. Для условий первой группы: мы пользуемся второй теоремой о среднем - ок, представляем в таком виде интеграл от b1 до b2,  правильно ли понимаю, что тут имеются в виду точки b1, b2 очень близкие к w, тогда у нас для точек b1, b2 работает критерий Коши для сходимости интеграла от f(x) (потому что найденная точка xi для критерия Коши для f(x) тоже подходит), тогда в правой части равенства можно сделать оценку , интегралы от f(x) будут меньше epsilon, а значения g(x) будут меньше некоторого числа C (которое ограничивает), отсюда будет что интеграл из левой части меньше эпсилон, а значит будет сходится по Коши. Верное рассуждение?
источник

V

Viαη in Physics.Math.Code
зачем делать какие-то задания? мало ли какой уровень у входящего
можно сделать просто что-то типо "нужно задавать мета вопросы в чате?" да-нет
чтобы заодно проверить читает ли правила
источник

ГG

Глобгор Globgor... in Physics.Math.Code
Impress уже отвечал на вопрос: почему не капча. Почему только я помню об этом?
источник

ГG

Глобгор Globgor... in Physics.Math.Code
Епрст нафига такие обозначения позожие...
источник

ГG

Глобгор Globgor... in Physics.Math.Code
Что значит "очень близкие к w"?
источник

P

Pivo_neskvik in Physics.Math.Code
Я бы сказал так: мы знаем, что интеграл от f сходится, значит для любого eps можем найти B на [a; w) такое, что для любых b1, b2 >B мы получим, что модуль интеграла от f в пределах b1 ,b2, меньше eps, во самой теореме мы берем получается такие же b1,b2, чтобы воспользоваться сходимостью
источник

ГG

Глобгор Globgor... in Physics.Math.Code
В тексте написано "для любых b1 и b2 из полуинтервала" там речи ни о какой близости не идет. То что вы пишете, это уже использование полученного из примерения второй  теоремы о среднем утверждения.

Да, Критерий Коши так применить можно
источник

P

Pivo_neskvik in Physics.Math.Code
Хм, тогда не совсем понимаю, раз это для любых b1,b2 , то как можно воспользоваться сходимостью?
источник

ГG

Глобгор Globgor... in Physics.Math.Code
😄😄😄 сами только что написали...
источник

P

Pivo_neskvik in Physics.Math.Code
Так все равно не понимаю, потому что мы же взяли какие-то случайные b1,b2 c отрезка (допустим мы взяли b1=a, b2 просто какая-то точка, которая далеко от b1 сидит, нет ведь гарантии, что в таких пределах интеграл будет меньше eps).
источник

ГG

Глобгор Globgor... in Physics.Math.Code
Ээээ b1 и b2 - любые, то есть какие хотите
источник

ГG

Глобгор Globgor... in Physics.Math.Code
Запишите формулировку критерия Коши
источник

P

Pivo_neskvik in Physics.Math.Code
Интеграл от f сходится на [a;w) ,если для любого ε>0 можно найти такое B на [a;w), что для любых b1,b2 >B модуль интеграла f в пределах от b1 до b2 будет меньше ε.
источник

ГG

Глобгор Globgor... in Physics.Math.Code
Ну вот.
источник

ГG

Глобгор Globgor... in Physics.Math.Code
Для любых b1 и b2 из промежутка  можно записать т. О среднем.
источник

MM

Mirumid Mirakbarov in Physics.Math.Code
можете пожалуйста объяснить почему из yH=y'H следует y=y' ?
источник

MM

Mirumid Mirakbarov in Physics.Math.Code
источник