Size: a a a

2019 September 27

СУ

Саске Учиха in comput.math
🤔
источник

v

vehlwn in comput.math
Саске Учиха
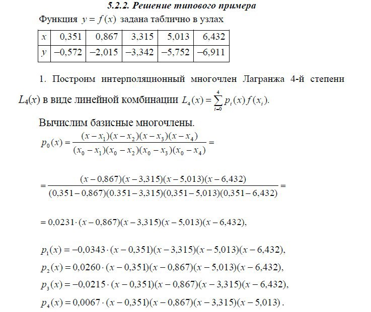
как получилось 0.0231 не понимаю
Построили полином Лагранжа. В чем вопрос?
источник

СУ

Саске Учиха in comput.math
вопрос как ?
источник

СУ

Саске Учиха in comput.math
по шагам хочу понять
источник

v

vehlwn in comput.math
Раскрыли скобки и посчитали.
источник

AG

Artemy Gevorkov in comput.math
vehlwn
Построили полином Лагранжа. В чем вопрос?
В том, что чел инфу искать не умеет. ¯\_(ツ)_/¯
источник

v

vehlwn in comput.math
источник

СУ

Саске Учиха in comput.math
источник

СУ

Саске Учиха in comput.math
а вот этот ответ как получился ?
источник

v

vehlwn in comput.math
Что такое 0.351? Дай исходный список излов интерполяции.
источник

X

Xak in comput.math
да выкиньте вы его уже отсюда, он безнадёжен
источник

X

Xak in comput.math
я с ним мучался в higher.math — это полностью терминальный случай
источник

СУ

Саске Учиха in comput.math
источник

СУ

Саске Учиха in comput.math
Xak
я с ним мучался в higher.math — это полностью терминальный случай
ты мешаешь
источник

AG

Artemy Gevorkov in comput.math
Xak
да выкиньте вы его уже отсюда, он безнадёжен
Так-то ты одмен.
источник

X

Xak in comput.math
Саске Учиха
ты мешаешь
ты, мальчик, лучше не тявкай в мою сторону
источник

СУ

Саске Учиха in comput.math
ты первый начал гнать на меня
источник

X

Xak in comput.math
ты отказываешься делать сам что-либо, тебе разжёвывали по кускам тупейшие вещи
источник

X

Xak in comput.math
в какой-то момент это стало людям надоедать
источник

X

Xak in comput.math
искать информацию ты как не умел, так и не умеешь
источник