Size: a a a

WordPress for developers

2021 January 20

2

20y in WordPress for developers
Зачем затыкать других, кто пытается помочь - непонятно)
источник

KD

KAGG Design in WordPress for developers
20y
Вы как в воду глядели что он выдаст 404 ошибку на подгрузку шрифта, класс👍
Я не обратил внимания, на что именно там 404. Но по практике, когда говноплагины рубят REST, они на /wp-json отдают 404
источник

А

Александр in WordPress for developers
KAGG Design
Я не обратил внимания, на что именно там 404. Но по практике, когда говноплагины рубят REST, они на /wp-json отдают 404
Слушай , спасибо , записал себе на будущее
источник

KD

KAGG Design in WordPress for developers
Clearfy какой-нибудь стоит, наверняка
источник

KD

KAGG Design in WordPress for developers
И он такой говнооптимизацией занимается, например
источник

k

killcode in WordPress for developers
20y
Вы как в воду глядели что он выдаст 404 ошибку на подгрузку шрифта, класс👍
источник

2

20y in WordPress for developers
...
источник

2

20y in WordPress for developers
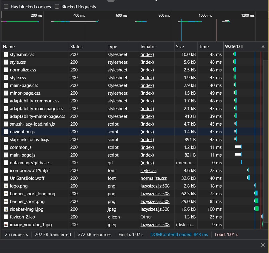
Во вкладке network
источник

2

20y in WordPress for developers
Нужен запрос, который вы отправляете когда выдает ошибку
источник

k

killcode in WordPress for developers
источник

k

killcode in WordPress for developers
Где делается запрос?
источник

k

killcode in WordPress for developers
Переслано от 20y
Нужен запрос, который вы отправляете когда выдает ошибку
источник

2

20y in WordPress for developers
killcode
В чем проблема?
Не реагирует на любые изменения
Когда вы видите эту ошибку?
источник

k

killcode in WordPress for developers
Любое изменение на странице и не сохраняется.
источник

2

20y in WordPress for developers
Ну вот измените и посмотрите сюда, в запрос
источник

PA

Porshnyov Anatoly in WordPress for developers
источник

k

killcode in WordPress for developers
источник

2

20y in WordPress for developers
Ладно, понял, тяжко идет. У файла .htaccess какие права?
источник

k

killcode in WordPress for developers
Не вкурсе куда смотреть
источник

2

20y in WordPress for developers
Охохохох
источник