Size: a a a

Java Web and more

2020 August 23

Д

Дима in Java Web and more
debian
источник

AS

Aleh Sinitsa in Java Web and more
Дима
archlinux
поддерживаю
источник

MD

Mikhail Derkunov in Java Web and more
Manjaro говорят и в правду норм, а арч не хочу пока мучаться в текстовой установке, сложно
источник

MD

Mikhail Derkunov in Java Web and more
Никогда не пользовался линуксом
источник

m

mercury in Java Web and more
Mikhail Derkunov
Подскажите, хочу установить линукс и капец сколько много дистрибутивов, посоветуйте плиз (только не Ubuntu)
Чем тебе ubuntu не нравится ?
источник

MD

Mikhail Derkunov in Java Web and more
У друга Ubunta стоит, капец как все неудобно
источник

MD

Mikhail Derkunov in Java Web and more
У него какой-то kde стоит, вот оно понравилось
источник

Y

YErnur in Java Web and more
Mikhail Derkunov
Подскажите, хочу установить линукс и капец сколько много дистрибутивов, посоветуйте плиз (только не Ubuntu)
Manjaro после Arch
источник

m

mercury in Java Web and more
Mikhail Derkunov
У него какой-то kde стоит, вот оно понравилось
У меня тоже kubuntu стоит (kde), все нормально. Тем более, если ты новичок, ubuntu — самое оно. Если проблемы возникнут (а они возникнут), в гугле проще будет найти решение, чем для других дистрибутивов.
источник

MD

Mikhail Derkunov in Java Web and more
mercury
У меня тоже kubuntu стоит (kde), все нормально. Тем более, если ты новичок, ubuntu — самое оно. Если проблемы возникнут (а они возникнут), в гугле проще будет найти решение, чем для других дистрибутивов.
Хммм... Ок, сейчас параллельно читал ещё про manjaro, впринципе тоже хорошие отзывы)))) разница в репозиториях.
А кубунту, это таже убунта? Или если из семейств debian то linux mint?
источник

m

mercury in Java Web and more
Mikhail Derkunov
Хммм... Ок, сейчас параллельно читал ещё про manjaro, впринципе тоже хорошие отзывы)))) разница в репозиториях.
А кубунту, это таже убунта? Или если из семейств debian то linux mint?
Gnome, kde, xfce и другие странные слова — графический интерфейс над ядром линукса.
источник

М

Максим in Java Web and more
возможно будет самый тупой вопрос новичка но... как вы определяете какие порты? что можно почитать по этому?
источник

MD

Mikhail Derkunov in Java Web and more
mercury
Gnome, kde, xfce и другие странные слова — графический интерфейс над ядром линукса.
Ok)))) сейчас погуглю))))
источник

m

mercury in Java Web and more
Mikhail Derkunov
Хммм... Ок, сейчас параллельно читал ещё про manjaro, впринципе тоже хорошие отзывы)))) разница в репозиториях.
А кубунту, это таже убунта? Или если из семейств debian то linux mint?
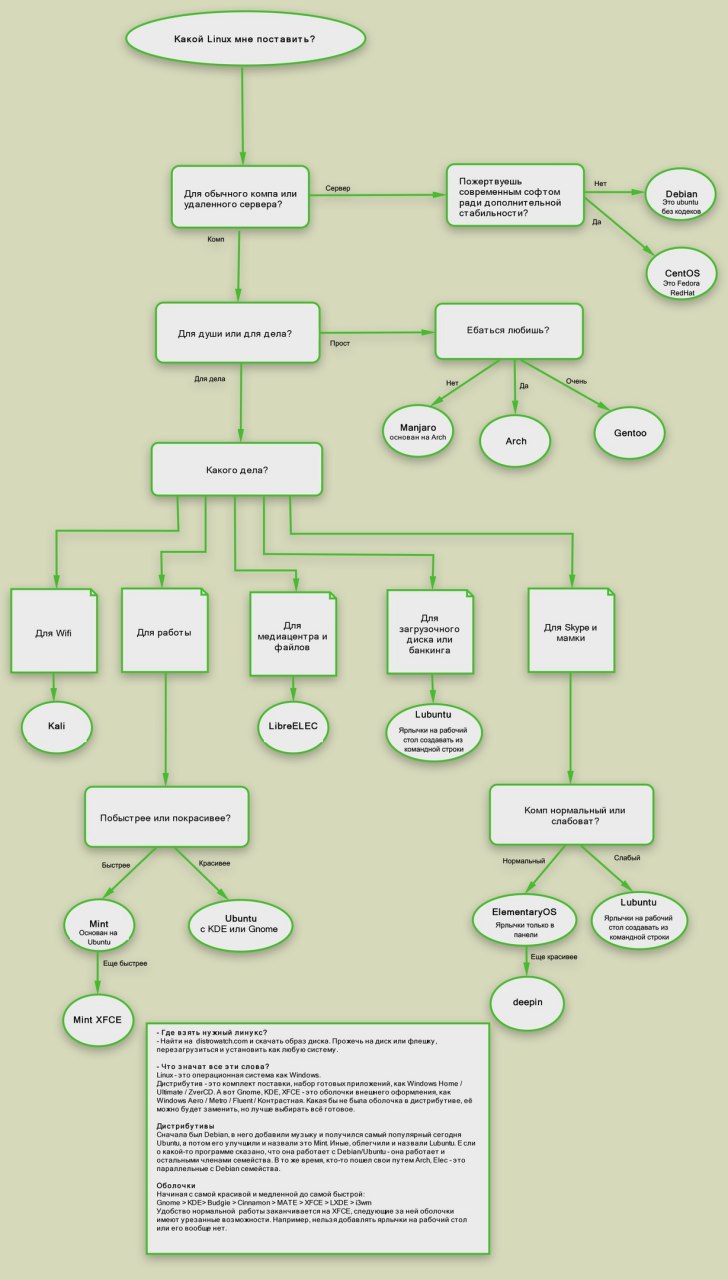
Не знаю, откроется ли в полном разрешении.
источник

MD

Mikhail Derkunov in Java Web and more
👌👍👍👍
источник

Д

Дмитрий in Java Web and more
Mikhail Derkunov
Подскажите, хочу установить линукс и капец сколько много дистрибутивов, посоветуйте плиз (только не Ubuntu)
debian
источник

MD

Mikhail Derkunov in Java Web and more
debian сложно изучить?
источник

Д

Дмитрий in Java Web and more
Mikhail Derkunov
debian сложно изучить?
вам для чего вообще linux?
источник

MD

Mikhail Derkunov in Java Web and more
Программирование на  Java && C++
источник

Д

Дмитрий in Java Web and more
я java разработчик, мне linux нужен для работы(потому что привычно и удобно), я перепробовал много чего, в итоге остановился на debian + mate и долгое время сидел на нём, много чего надо под себя поднастраивать т.к. из коробки этого нет(но это исключительно мои нужды, минимум который вам нужен - скачать intellij idea + jdk, докер и какой-нибудь скайп или тимс), но зато и лишнего. Сейчас на parrot перешёл т.к. основа тот же дебиан + mate , но много полезного из коробки ( + интересно поковыряться со всякими тулзами сами знаете какими)
источник