Size: a a a

Про разработку электроники

2020 August 01

DS

Dee Snider in Про разработку электроники
Добрый день! На сколько критично что кварцевый резонатор например такой как ABM10-16.000MHZ-D30-T3 не подключен к gnd на плате и может ли он из-за этого некорректно работать?
источник

kaktys Германский... in Про разработку электроники
Dee Snider
Добрый день! На сколько критично что кварцевый резонатор например такой как ABM10-16.000MHZ-D30-T3 не подключен к gnd на плате и может ли он из-за этого некорректно работать?
даташыт покажи
источник

DS

Dee Snider in Про разработку электроники
kaktys Германский
даташыт покажи
источник

kaktys Германский... in Про разработку электроники
Dee Snider
Добрый день! На сколько критично что кварцевый резонатор например такой как ABM10-16.000MHZ-D30-T3 не подключен к gnd на плате и может ли он из-за этого некорректно работать?
ни на сколько
источник

kaktys Германский... in Про разработку электроники
они внутри ни к чему не подключены
источник

MP

Max Payne in Про разработку электроники
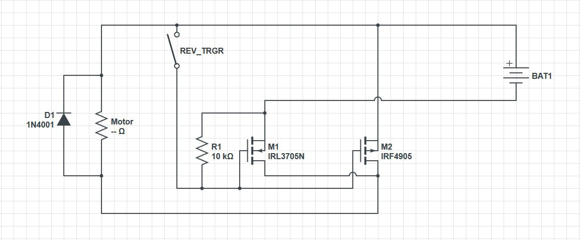
Привет! Есть вот такая схема. Она у меня работает только от 8 вольт когда мотор крутится не очень быстро. От 12 в горят оба транзистора. Мне подсказали, что скорее всего транзистор 4905 слишком рано открывается. Вопрос можно ли заменить 4905 на NPN транзистор если управлять затвором отдельно? Я подключил к ардуине но так торможения и не заметил а когда проверил транзистор он уже не закрывался... Может не правильно подключил? Оригинал схемы и мое подключение прикрепил
источник

MP

Max Payne in Про разработку электроники
источник

kaktys Германский... in Про разработку электроники
Max Payne
Привет! Есть вот такая схема. Она у меня работает только от 8 вольт когда мотор крутится не очень быстро. От 12 в горят оба транзистора. Мне подсказали, что скорее всего транзистор 4905 слишком рано открывается. Вопрос можно ли заменить 4905 на NPN транзистор если управлять затвором отдельно? Я подключил к ардуине но так торможения и не заметил а когда проверил транзистор он уже не закрывался... Может не правильно подключил? Оригинал схемы и мое подключение прикрепил
Тебе её раза три разжевали?
источник

MP

Max Payne in Про разработку электроники
kaktys Германский
Тебе её раза три разжевали?
Что именно мне разжевали?
источник

F

Firelander in Про разработку электроники
Max Payne
Привет! Есть вот такая схема. Она у меня работает только от 8 вольт когда мотор крутится не очень быстро. От 12 в горят оба транзистора. Мне подсказали, что скорее всего транзистор 4905 слишком рано открывается. Вопрос можно ли заменить 4905 на NPN транзистор если управлять затвором отдельно? Я подключил к ардуине но так торможения и не заметил а когда проверил транзистор он уже не закрывался... Может не правильно подключил? Оригинал схемы и мое подключение прикрепил
Зачем в схеме правый транзистор? Если ты откроешь их одновременно то понятно почему горят
источник

MP

Max Payne in Про разработку электроники
правый транзистор поидее открывается как только закроется левый он насколько я понимаю закорачивает контакты мотора и мотор резко тормозит
источник

DS

Dee Snider in Про разработку электроники
kaktys Германский
ни на сколько
Спасибо
источник

AK

Andy Korg in Про разработку электроники
источник

F

Firelander in Про разработку электроники
Max Payne
правый транзистор поидее открывается как только закроется левый он насколько я понимаю закорачивает контакты мотора и мотор резко тормозит
По идее им ардуйня управляет. И есть ли ты защитный интервал времени между переключениями транзисторов
источник

MP

Max Payne in Про разработку электроники
Спасибо)
источник

MP

Max Payne in Про разработку электроники
Firelander
По идее им ардуйня управляет. И есть ли ты защитный интервал времени между переключениями транзисторов
ну в моем варианте схемы что то не так подключено, а в оригинале без ардуины схема работает но от 8v акума  от 12v уже нет
источник

F

Firelander in Про разработку электроники
Max Payne
ну в моем варианте схемы что то не так подключено, а в оригинале без ардуины схема работает но от 8v акума  от 12v уже нет
Отключи правый транзистор. Движок все равно ап диод должен тормозиться. Правда если диод слабый стоит может не потянуть выбег движка.
источник

MP

Max Payne in Про разработку электроники
Firelander
Отключи правый транзистор. Движок все равно ап диод должен тормозиться. Правда если диод слабый стоит может не потянуть выбег движка.
Неа вообще не тормозит, я подключил уже отдельно. С 2мя транзисторами он резко прям тормозил. А так по инерции вращается
источник

СT

Сергій Tolmeros... in Про разработку электроники
у вас транзистор тормоза - верхний ключ. 10к пририсованный резистор должен идти к +питания, и управляется он выходом ардуины в режиме "открытого коллектора"

т.е.
для активации тормоза
digitalWrite(x, LOW);
pinMode(x, OUTPUT);
для выключения тормоза
pinMode(x, INPUT);
где x - пин ардуины

А в вашем случае даже если 0 или 1 на выходе ардуины, транзистор тормоза в любом случае открыт(приоткрыт)
11В - 5В= 6В (на затворе транзистора тормоза) - приоткрыт
11В - 0В = 11В - наверное открыт

и 10 кОм это очень много, транзистор закрываться может медленно. Лучше около 1кОм или даже меньше.

либо использовать соотвествующий драйвер для транзисторов (лучше готовый в виде микросхемы)
high low side mosfet driver (смотреть в гугле)
источник

СT

Сергій Tolmeros... in Про разработку электроники
Firelander
Отключи правый транзистор. Движок все равно ап диод должен тормозиться. Правда если диод слабый стоит может не потянуть выбег движка.
не должен, диод гасит всплески обратной полярности только.
в режиме генератора у двигателя сверху будет + (там где + батареи), снизу - (там где минус батареи)
всё равно

если бы было наоборот, то у всяких троллейбусов и электрокаров при режиме торможения двигателем с отдачей в сеть/зарядкой АКБ было бы жётское КЗ ( напряжения двигателя + напряжение сети/тяговой батарей).
источник