Size: a a a

Анархическая электроника

2021 June 09

7

777Andrej in Анархическая электроника
спалишь , купишь новый
источник

СT

Сергій Tolmeros... in Анархическая электроника
Ky-038
источник

k

komunre in Анархическая электроника
спасибо
источник

СT

Сергій Tolmeros... in Анархическая электроника
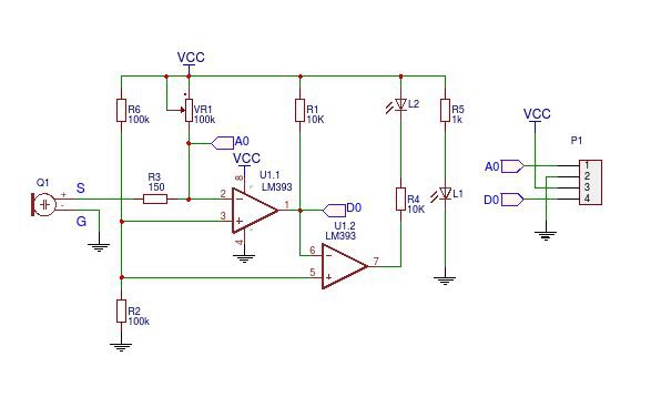
arduino microphone module schematic
источник

СT

Сергій Tolmeros... in Анархическая электроника
источник

7

777Andrej in Анархическая электроника
мдя , электронику надо изучать с основ
гугления , без этого ничего не выйдет
источник

СT

Сергій Tolmeros... in Анархическая электроника
работать будет кривовато
схема включения таких микрофонов немного другая

Тут просто ленивые китайцы на одну и ту же плату паяют и фоторезисторы, и фотодиоды, и другие датчики
источник

7

777Andrej in Анархическая электроника
микрофон , пару транзисторов 9014 и вперед.
источник

7

777Andrej in Анархическая электроника
или покупать микрофоны на МАХ микре с ару
источник

СT

Сергій Tolmeros... in Анархическая электроника
Там есть модуль max9814
источник

7

777Andrej in Анархическая электроника
да
источник

СT

Сергій Tolmeros... in Анархическая электроника
С автоматической регулировкой уровня (ару)
источник

7

777Andrej in Анархическая электроника
отличный микрофон схема
источник

СT

Сергій Tolmeros... in Анархическая электроника
Но для начала и такого сойдет
источник

7

777Andrej in Анархическая электроника
ну интерес отпадет
источник

СT

Сергій Tolmeros... in Анархическая электроника
на них только разделительные конденсаторы не сделали
источник

СT

Сергій Tolmeros... in Анархическая электроника
на выходе
источник

7

777Andrej in Анархическая электроника
и дальнейшее применение микрофона можно юзать
источник

СT

Сергій Tolmeros... in Анархическая электроника
Для схем с однополярным питанием вроде норм
источник

VC

Victor Chaplinsky in Анархическая электроника
Похвастаюсь :)
источник