Size: a a a

Анархическая электроника

2021 May 01

DI

Dinar Islamov in Анархическая электроника
в случае обратного пробоя ток то какой?? чтоб резистор подсчитать
источник

T

Th0r in Анархическая электроника
в схеме со стабилитроном два напряжения - то что приходит, и то что тебе надо получить
источник

DI

Dinar Islamov in Анархическая электроника
стабилитрон стоит для защиты диода
источник

DI

Dinar Islamov in Анархическая электроника
встречный
источник

DI

Dinar Islamov in Анархическая электроника
в случае скачка напряжения
источник

VB

Vasil Boyanov in Анархическая электроника
Напряжение стабилизации это когда от октрывается и начинает через него Большой ток течь, а не микроамперы
источник

T

Th0r in Анархическая электроника
что у тебя за схема то?
источник

DI

Dinar Islamov in Анархическая электроника
источник

DI

Dinar Islamov in Анархическая электроника
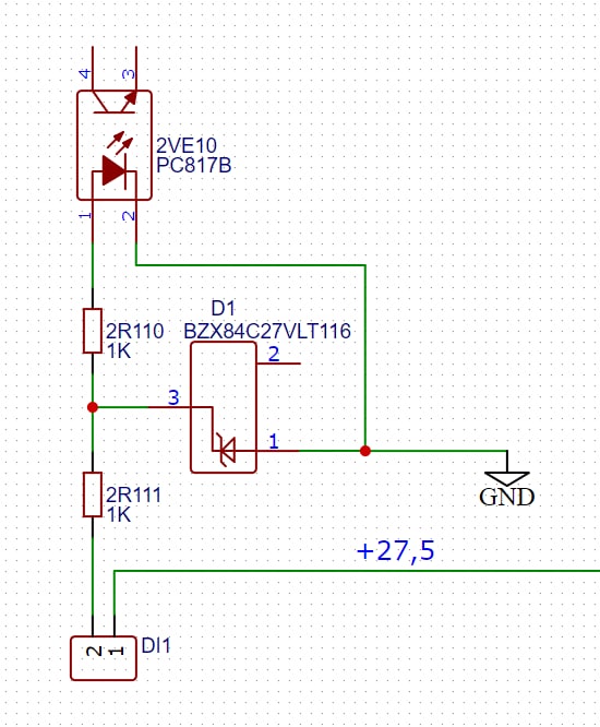
вот
источник

DI

Dinar Islamov in Анархическая электроника
сумму двух резисторов я считаю по даташиту диода в оптопаре
источник

l

lee in Анархическая электроника
Дедушка Ом завертелся😁
источник

DI

Dinar Islamov in Анархическая электроника
хватит ржать ))
источник

DI

Dinar Islamov in Анархическая электроника
я АСУшник )) мне трудно )
источник

T

Th0r in Анархическая электроника
и как она должна работать?
источник

VB

Vasil Boyanov in Анархическая электроника
Страшно
источник

DS

Dmitry Smirnov in Анархическая электроника
Светодиод оптопары как засветится?
источник

DS

Dmitry Smirnov in Анархическая электроника
++
источник

DI

Dinar Islamov in Анархическая электроника
источник

DI

Dinar Islamov in Анархическая электроника
вот
источник

DI

Dinar Islamov in Анархическая электроника
на клеммы садится концевик
источник