Size: a a a

Анархическая электроника

2021 April 13

L

Lucifer in Анархическая электроника
шим сигнал с ардуйни как регулировать хз
источник

L

Lucifer in Анархическая электроника
ну частоту сигнала
источник

L

Lucifer in Анархическая электроника
тут как варик реально делать независимую схему на звс драйвере
источник

L

Lucifer in Анархическая электроника
а не управлять ей с мк
источник

L

Lucifer in Анархическая электроника
к слову, обидно еще что нормальных схем дозиков на ардуино мало, в 99% случаев кидает на схему алекса, которая ну вы понеле
источник

B

Byte in Анархическая электроника
Пиши ты сразу одно сообщение, не выдавливай по капле…
источник

B

Byte in Анархическая электроника
Через analogWrite — никак, оно гвоздями прибито. Уходи на регистры.
источник

L

Lucifer in Анархическая электроника
это печально, соррян, говорю же, закинулся снатворными и запил вискариком, мозг щя не работает совсем) Надеюсь хоть так уснуть смогу
источник

B

Byte in Анархическая электроника
Нафиг снотворное, мелатонин наше всё :)
источник

L

Lucifer in Анархическая электроника
ну мелатонина нету) зато есть феназепам)
источник

L

Lucifer in Анархическая электроника
кстати а на мелатонин рецепт надо?
источник

B

Byte in Анархическая электроника
Закажи. Такой вот советую, очень хорошо работает:
https://t.me/byteware/30
Брать в магазинах спортпитания — там ГОРАЗДО дешевле, чем в аптеках.
Конкретно этот брал в 5lb.ru, есть и на iherb.
источник

L

Lucifer in Анархическая электроника
спс)
источник

L

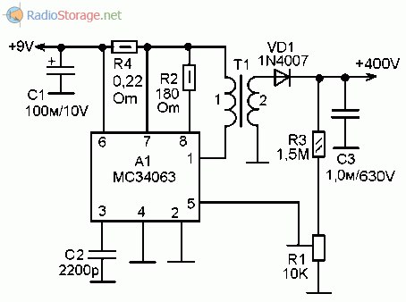
Lucifer in Анархическая электроника
о, че нагуглил, на первый взляд схема норм, но у меня преобразователь так же устроен 0_о только количество витков разное и транзистор другой
источник

L

Lucifer in Анархическая электроника
о че, резистор там на трансформатор стоит, огранечительный
источник

С

Скад in Анархическая электроника
О, и мне скажите
источник

О

ОлегЪ in Анархическая электроника
источник

О

ОлегЪ in Анархическая электроника
источник

О

ОлегЪ in Анархическая электроника
у второй кпд повыше. Работают обе от 5В
источник

О

ОлегЪ in Анархическая электроника
источник