Size: a a a

Анархическая электроника

2021 February 18

MS

Maxim Shekhovtsov in Анархическая электроника
tmelinked_
на уровне железа
Ну а если быть не сильно категоричным в выборе, то какие железяки из китая стоит привезти дабы они без плясок как с вавгатом завелись? Какие ключевые слова должны быть а каких нет?
источник

7

777Andrej in Анархическая электроника
Все оно работает
источник

СТ

Страус Труп... in Анархическая электроника
777Andrej
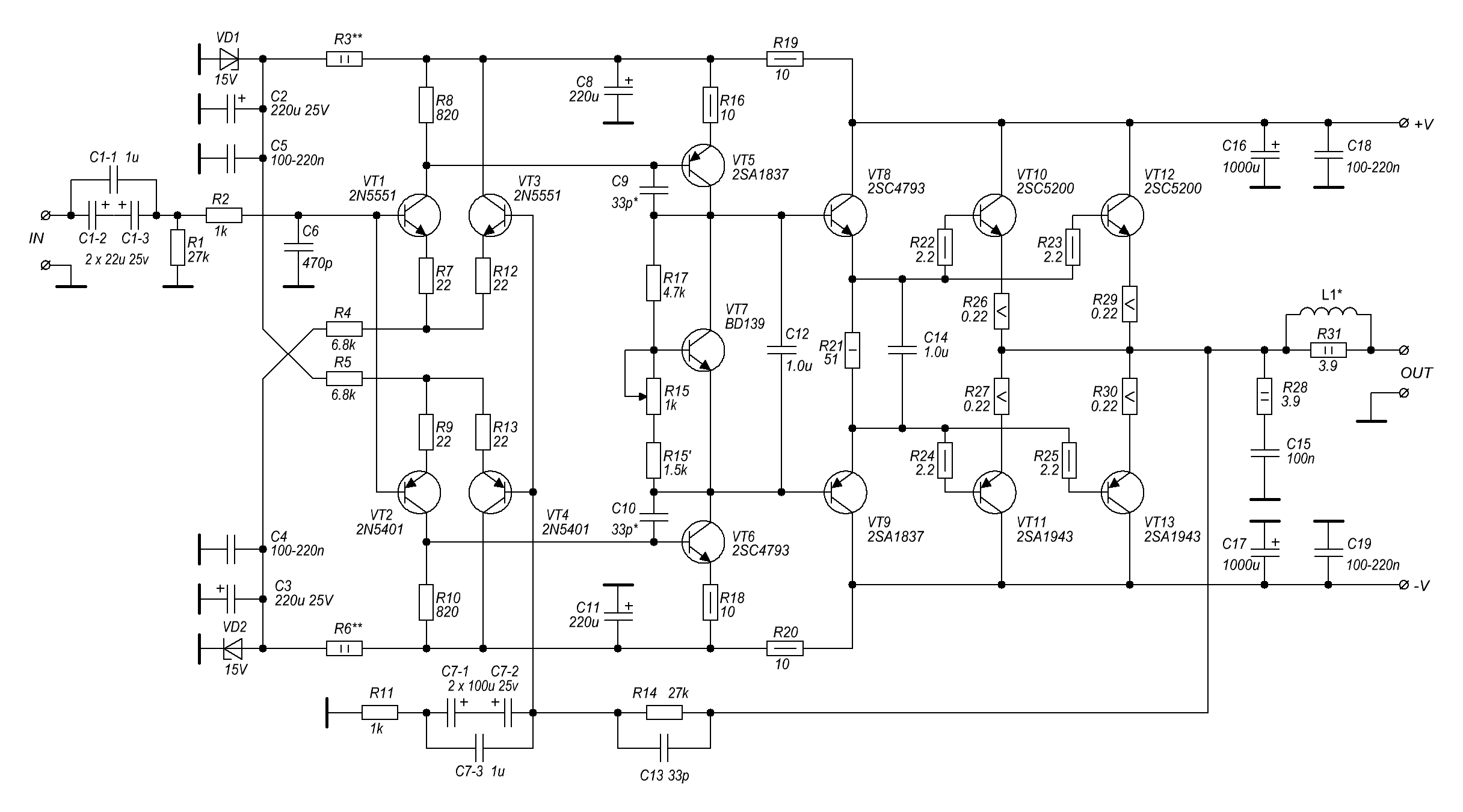
Хреновая схема для унч
может и так, но работала исправно около полгода. И второй такой до сих пор у меня работает. Оба питаю УНЧ ланзар.
источник

7

777Andrej in Анархическая электроника
Страус Труп
может и так, но работала исправно около полгода. И второй такой до сих пор у меня работает. Оба питаю УНЧ ланзар.
Как то не сомневался что ланзар 😁
Такой унч, портишь таким бп
источник

СТ

Страус Труп... in Анархическая электроника
оконечник вот такой.
источник

СТ

Страус Труп... in Анархическая электроника
вопрос в том почему БП без нагрузки жрет 3 А ?
источник

t

tmelinked_ in Анархическая электроника
Maxim Shekhovtsov
Ну а если быть не сильно категоричным в выборе, то какие железяки из китая стоит привезти дабы они без плясок как с вавгатом завелись? Какие ключевые слова должны быть а каких нет?
не надо брать железяки из китая и гадать подойдут они или нет к другим железкам. Собери то, что тебе надо на исходниках, купленных не в китае. В китае подделки.
источник

7

777Andrej in Анархическая электроника
Страус Труп
вопрос в том почему БП без нагрузки жрет 3 А ?
По какой линии ? Где как почему
источник

t

tmelinked_ in Анархическая электроника
Maxim Shekhovtsov
Ну а если быть не сильно категоричным в выборе, то какие железяки из китая стоит привезти дабы они без плясок как с вавгатом завелись? Какие ключевые слова должны быть а каких нет?
если тебе кажется, что быстрее и дешевле купить в китае - ты заглотнул наживку маркетолога
источник

MS

Maxim Shekhovtsov in Анархическая электроника
tmelinked_
не надо брать железяки из китая и гадать подойдут они или нет к другим железкам. Собери то, что тебе надо на исходниках, купленных не в китае. В китае подделки.
Суть в том, что в соседнем магазине оно стоит в четыре раза дороже. Из того же китая. Брать оригинал от Итальянцев? Или брать оригинальный чип, разводить плату, USB-TTL и дальше понеслась?
источник

7

777Andrej in Анархическая электроника
tmelinked_
если тебе кажется, что быстрее и дешевле купить в китае - ты заглотнул наживку маркетолога
Че херней страдаешь ? Удаляешь сообщения?
источник

t

tmelinked_ in Анархическая электроника
Maxim Shekhovtsov
Суть в том, что в соседнем магазине оно стоит в четыре раза дороже. Из того же китая. Брать оригинал от Итальянцев? Или брать оригинальный чип, разводить плату, USB-TTL и дальше понеслась?
второе. но учти, что собирать конструктор - такое себе. собирай сразу то что ты хочешь. На переделку одноразового конструктора уйдет времени больше, чем с нуля делать.
источник

MS

Maxim Shekhovtsov in Анархическая электроника
Оригинал УНО стоит 23$ https://store.arduino.cc/usa/arduino-uno-rev3
источник

7

777Andrej in Анархическая электроника
tmelinked_
второе. но учти, что собирать конструктор - такое себе. собирай сразу то что ты хочешь. На переделку одноразового конструктора уйдет времени больше, чем с нуля делать.
Че молчишь
источник

t

tmelinked_ in Анархическая электроника
тебе нужен не оригинал уно, а оригинал микроконтроллера.
источник

7

777Andrej in Анархическая электроника
У богатых свои приколы :)))
источник

t

tmelinked_ in Анархическая электроника
они берут за оригиналы микросхем. те же китайцы, вид сбоку
источник

MS

Maxim Shekhovtsov in Анархическая электроника
tmelinked_
второе. но учти, что собирать конструктор - такое себе. собирай сразу то что ты хочешь. На переделку одноразового конструктора уйдет времени больше, чем с нуля делать.
Тут уровень входа сильно выше, я пока такими знаниями не обладаю. Нужен конструктор, иногда приходится поиграться с разными модулями. Если дойдёт до более-мене приличного уровня -  буду разбираться дальше.
источник

t

tmelinked_ in Анархическая электроника
Maxim Shekhovtsov
Тут уровень входа сильно выше, я пока такими знаниями не обладаю. Нужен конструктор, иногда приходится поиграться с разными модулями. Если дойдёт до более-мене приличного уровня -  буду разбираться дальше.
если ты хочешь ебать себе мозги пару лет и временами потыкивать различные модули и внезапно время этого говна уже ушло - труднее будет вкатываться в обычную разработку под мк.
источник

t

tmelinked_ in Анархическая электроника
обманчивая простота, с прикрученными ненужными сущностями
источник