Size: a a a

Анархическая электроника

2020 May 11

t

tmelinked_ in Анархическая электроника
это все что я знаю
источник

mt

mos ttt in Анархическая электроника
я себе поставил на компутер русскую операционную систему
источник

СT

Сергій Tolmeros... in Анархическая электроника
tmelinked_
а чо на линуксе не сбрасывает монитор порта? 0_о
сбрасывает
источник

mt

mos ttt in Анархическая электроника
Байкал 69
источник

СT

Сергій Tolmeros... in Анархическая электроника
tmelinked_
нет, это нога, которую притягивают к земле и сторожевой таймер следит за состоянием и сбрасывает мк
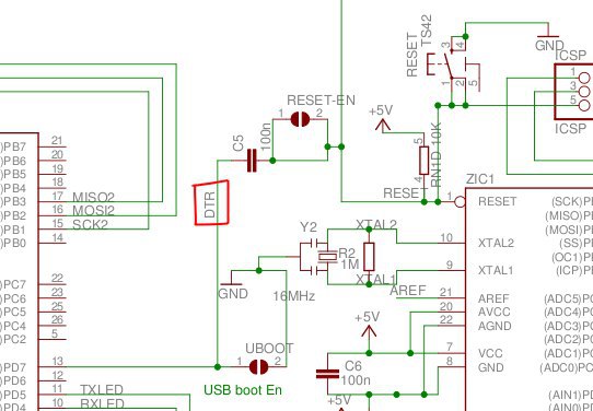
там выше распиновка, покажи какой там ещё RESET существует)
источник

t

tmelinked_ in Анархическая электроника
mos ttt
Байкал 69
и как байкал?
источник

mt

mos ttt in Анархическая электроника
ну так, пришлось 2 к доплатить за то что бы мои данные не отдали яровой
источник

t

tmelinked_ in Анархическая электроника
Сергій Tolmeros
там выше распиновка, покажи какой там ещё RESET существует)
дык ее и притягивают кнопкой. а в каком месте  ch340g дергает эту ногу?
источник

t

tmelinked_ in Анархическая электроника
если не конвертер - значит сам мк
источник

СT

Сергій Tolmeros... in Анархическая электроника
tmelinked_
дык ее и притягивают кнопкой. а в каком месте  ch340g дергает эту ногу?
источник

t

tmelinked_ in Анархическая электроника
а если я не дергаю, значит дергает загрузчик
источник

СT

Сергій Tolmeros... in Анархическая электроника
tmelinked_
дык ее и притягивают кнопкой. а в каком месте  ch340g дергает эту ногу?
источник

t

tmelinked_ in Анархическая электроника
ахуительный аргумент. ну и как мне дернуть ее?
источник

ДП

Д П in Анархическая электроника
Парни. У меня есть модуль времени ds1307 и шина i2c по которой он шлет данные, сами контакты ds1307 уже подтянуты к 3,3 V резисторами 3,3 кОм на плате 1307, вопрос ? Следует ли общую шину еще подтягивать к 3,3 резисторами, т. к. Там еще сидят 2 датчика?
источник

СT

Сергій Tolmeros... in Анархическая электроника
Д П
Парни. У меня есть модуль времени ds1307 и шина i2c по которой он шлет данные, сами контакты ds1307 уже подтянуты к 3,3 V резисторами 3,3 кОм на плате 1307, вопрос ? Следует ли общую шину еще подтягивать к 3,3 резисторами, т. к. Там еще сидят 2 датчика?
если переборщить с подтяжками, никто не сможет линию просадить для передачи данных
источник

t

tmelinked_ in Анархическая электроника
Д П
Парни. У меня есть модуль времени ds1307 и шина i2c по которой он шлет данные, сами контакты ds1307 уже подтянуты к 3,3 V резисторами 3,3 кОм на плате 1307, вопрос ? Следует ли общую шину еще подтягивать к 3,3 резисторами, т. к. Там еще сидят 2 датчика?
по моему достаточно одного узкого места в виде резистора, чтобы снизить ток
источник

ДП

Д П in Анархическая электроника
tmelinked_
по моему достаточно одного узкого места в виде резистора, чтобы снизить ток
Только они на плате ds1307
источник

t

tmelinked_ in Анархическая электроника
и чо, пускай будут
источник

t

tmelinked_ in Анархическая электроника
а на других нет?
источник

ДП

Д П in Анархическая электроника
tmelinked_
а на других нет?
Нет
источник