Size: a a a

2021 May 18

VK

Viacheslav Kaloshin in Embedded Group
Не ко мне :) я даже не понял задачи, для которой эту схему рисуют :)
источник

V

Vasiliy in Embedded Group
и они требуют малых ресисторов. для них придется ватты большие ставить чтобы от выбросов защитить
источник

ED

Electronics Designer in Embedded Group
Эх. Ща нарисую.
источник

V

Vasiliy in Embedded Group
а так 110к 0805 и ок
источник

u

uis in Embedded Group
Должен быть
источник

ED

Electronics Designer in Embedded Group
источник

ED

Electronics Designer in Embedded Group
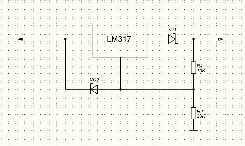
Можно так. Еще можно стабилитрон поставить от вывода управления на землю. Но тогда его надо выбирать с учетом напряжения питания - его напряжение пробоя должно быть больше штатного напряжения питания.
источник

V

Vasiliy in Embedded Group
такая скхема будет работать хз как
источник

V

Vasiliy in Embedded Group
у LM большой ток ADJ
источник

V

Vasiliy in Embedded Group
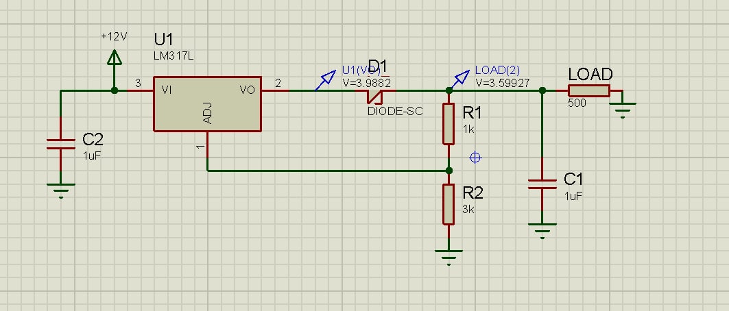
R1 надо 1к и R2 3k ставит
источник

V

Vasiliy in Embedded Group
и референс у lm идет от выхода. диод не будет регулироваться правильно
источник

V

Vasiliy in Embedded Group
источник

e

evg@kzn in Embedded Group
перестаньте советовать старьё
источник

ED

Electronics Designer in Embedded Group
LM317 работает, решает задачу и дешевая.
источник

ED

Electronics Designer in Embedded Group
С какой радости не будет?
источник

V

Vasiliy in Embedded Group
источник

V

Vasiliy in Embedded Group
меняешь нагрузку- и диод все портит ;)
источник

V

Vasiliy in Embedded Group
см дш внимательно. такая схема не подходит. ОС должна быть с номиналом порядка 100Ком
источник

PB

Petr Belyaev in Embedded Group
Не проще сделать линейник с дискретным мосфетом?
источник

ED

Electronics Designer in Embedded Group
Чуть позже помоделирую в LTSpice.
источник