Size: a a a

Physics.Math.Code

2021 June 21

пп

п п in Physics.Math.Code
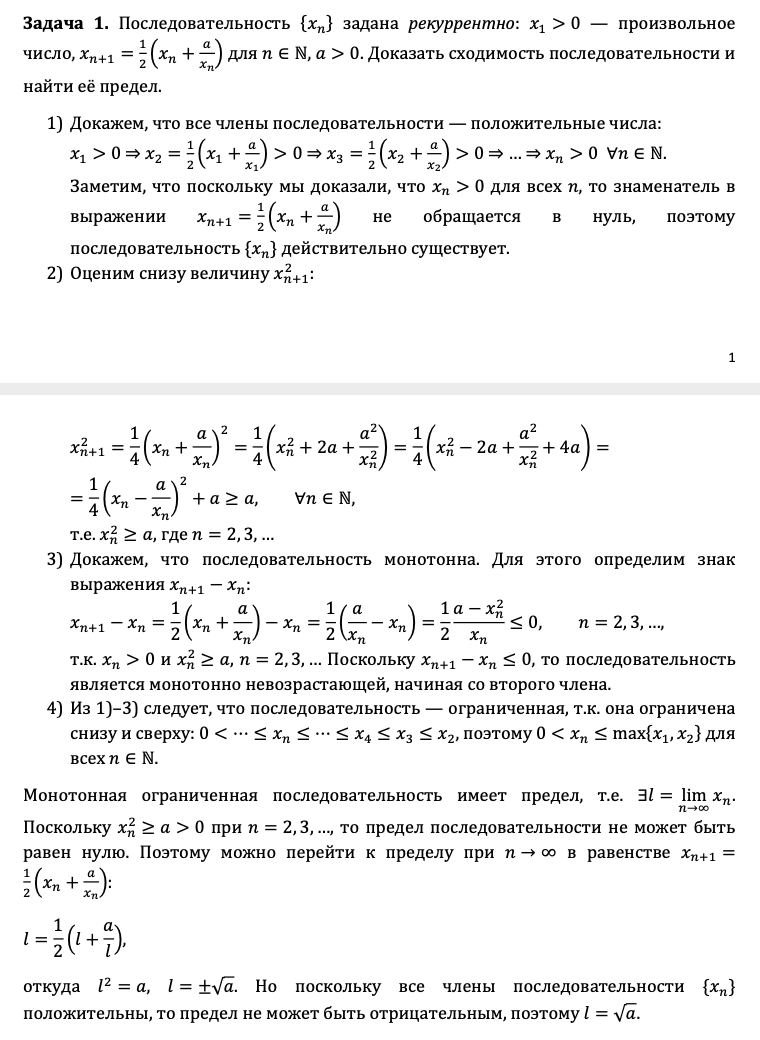
а параметр х предыдущий член последовательности
источник

A

Alexander in Physics.Math.Code
какой предыдущий, перед x1?
источник

пп

п п in Physics.Math.Code
нет) абстрактный
источник

пп

п п in Physics.Math.Code
А, ой
источник

пп

п п in Physics.Math.Code
Понял про что прикол. Да, понял, исправлюсь
источник

Д

Даниил in Physics.Math.Code
Случайно нашел решение, если кому интересно
В остальном всем спасибо
источник

D

D.Y. in Physics.Math.Code
В 45 номере вывел корни x1,x2 . Затем решил неравенство x1>=0; x2>=0. В итоге получил что а находится в промежутке [-2;0]. Мои действия правильно были сделаны?
источник

МК

Максим Коробов... in Physics.Math.Code
Не знаю зачем выводить корни. Корни положительны значит что их сумма и произведение больше 0.
источник

Д

Даниил in Physics.Math.Code
Привет
Почему A - не верно?
При x -> минус беск, получаем интеграл Гаусса. f(x)=корень из пи.
PS верный ответ B
источник

V

Viαη in Physics.Math.Code
Могу ошибаться, но вроде для верности А должно существовать значение х при котором достигается максимум
источник

МК

Максим Коробов... in Physics.Math.Code
Ну наибольшее значение получается при х -> -inf. х минус бесконечности никогда не достигнет.
источник

МК

Максим Коробов... in Physics.Math.Code
В - понятно, что все значения не меньше нуля. А может быть ровно 0?
С - см. В.
D - когда поймёте почему так с В, тоже станет понятно.
источник

Д

Даниил in Physics.Math.Code
Почему не достигнет? Во множество вещественных не входит бесконечность?
источник

A

Artem in Physics.Math.Code
нет
источник

A

Artem in Physics.Math.Code
для бесконечности не определены арифметические операции
источник

A

Artem in Physics.Math.Code
только отношение порядка
источник

A

Artem in Physics.Math.Code
есть множества типа R с крышкой или R с палкой, туда входит, в первый вроде просто inf, во второй ±inf
источник

A

Artem in Physics.Math.Code
арифметика там соответственно не определена
источник

A

Alexander in Physics.Math.Code
при этом они могут быть комплексными, то есть не удовлетворять условию задачи
источник

N

Nintero in Physics.Math.Code
необходимо найти общее решениее методом лагранжа, не осбо понимаю в чем ошибся, подскажите пожалуйста
источник