Size: a a a

Physics.Math.Code

2021 June 15

BS

Bart Shiloh in Physics.Math.Code
То есть сделать общий if и в нем ещё if
источник

МЗ

Макс Заика in Physics.Math.Code
Можно использовать логические операторы (AND)
источник

МЗ

Макс Заика in Physics.Math.Code
Так не выйдет. Я не прав
источник

МЗ

Макс Заика in Physics.Math.Code
Да, ещё один if
источник

BS

Bart Shiloh in Physics.Math.Code
Такое не работает, я что-то делаю не так
источник

TL

Tony Lutsenko in Physics.Math.Code
Во-первых, там 0 вместо о
источник

P

Pivo_neskvik in Physics.Math.Code
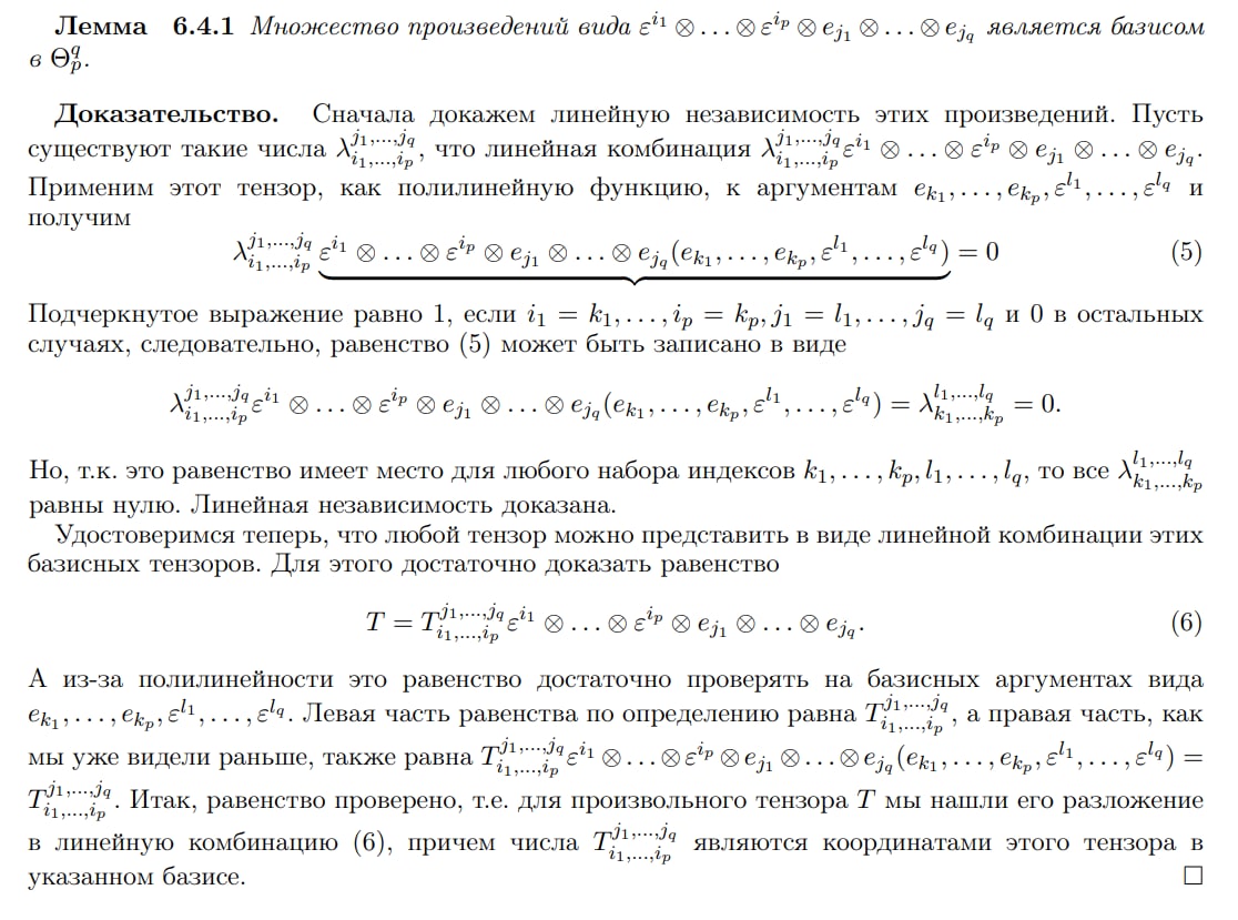
Помогите, пожалуйста, разобраться в доказательстве. Вроде понял, как доказать линейную независимость, но как получается полнота этой системы не понял.
источник

МЗ

Макс Заика in Physics.Math.Code
Да, count нужно плюсовать на каждую "o", а то иначе при count == 1 программа никогда не попадёт во внутренний блок
источник

TL

Tony Lutsenko in Physics.Math.Code
Во-вторых, count++ нужно делать для всех букв О, которые вам встречаются
источник

МЗ

Макс Заика in Physics.Math.Code
А для результата взять целую часть от деления count / 2
источник

TL

Tony Lutsenko in Physics.Math.Code
Какого результата
источник

BS

Bart Shiloh in Physics.Math.Code
Теперь он их удаляет хм
источник

МЗ

Макс Заика in Physics.Math.Code
Нужно вывести количество заменённых символом
источник

TL

Tony Lutsenko in Physics.Math.Code
Так а вы не переписываете
источник

TL

Tony Lutsenko in Physics.Math.Code
Там где проверка остатка, добавьте else
источник

TL

Tony Lutsenko in Physics.Math.Code
Всё же было бы проще просто менять а...
источник

МЗ

Макс Заика in Physics.Math.Code
Или тернарный оператор))
источник

TL

Tony Lutsenko in Physics.Math.Code
Ну или как-то так
источник

AF

Andriy Filey in Physics.Math.Code
источник

AF

Andriy Filey in Physics.Math.Code
Вопрос кто-то шарит?
источник