Size: a a a

Physics.Math.Code

2021 June 11

__

__-sergiko____ _ in Physics.Math.Code
Подскажите пожалуйста гармонические колебания это и есть свободные ,просто я запутался?
источник

П

Полина in Physics.Math.Code
Нет. Свободные колебания характеризуются тем, что во время их совершения на них не действует вынуждающая сила. Как если бы вы один раз качелю толкнули и всё. При этом качеля когда-то остановится, а потому они не будут иметь вид гармонических - то есть, синусоиды, так как их амплитуда будет стремиться к нулю. Останавливаются качели потому, что на них действует сила трения, следовательно, если в системе вообще нет никаких сил сопротивления, колебания будут длиться бесконечно во времени, их ничего не будет тормозить, амплитуда не будет меняться, и получили бы снова гармонический вид. Но это гипотетическая ситуация, в реальности не осуществимая

А вот вынужденные колебания - это когда вы поддерживаете высоту, на которую поднимается качеля, постоянной, периодически толкая её - это и есть вынуждающая сила. Тогда колебания имеют форму синусоиды или косинусоиды во времени, и поэтому будут ещё и гармоническими

То есть, это разного рода понятия.
Гармонические/негармонические - форма, вынужденные/свободные - тип колебаний в зависимости от действия/недействия на них силы
источник

__

__-sergiko____ _ in Physics.Math.Code
А формулы у них же одинаковые?
источник

__

__-sergiko____ _ in Physics.Math.Code
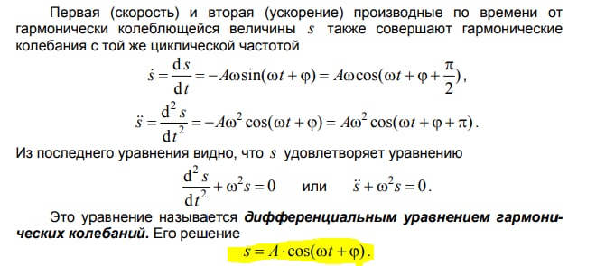
Вот для свободных колебаний дифуравнение будет такое же как для гармонических.
источник

__

__-sergiko____ _ in Physics.Math.Code
Она такая будет или нет?
источник

П

Полина in Physics.Math.Code
Да, потому что единственное решение для дифуравнения без начальных/граничных условий достать невозможно

А в них и будет различие

Потому дифур один, а решений несколько, и они будут описывать разные колебания
источник

П

Полина in Physics.Math.Code
Вы вот когда решаете дифуравнение, там же константы появляются. Так вот они же могут иметь совсем разный вид

Ну это на пальцах
источник

П

Полина in Physics.Math.Code
А вообще... Вообще я не уверена, привыкла уже к уравнению волны в матфизике(

А это другое, сразу не заметила. Тут надо ещё подумать
источник

П

Полина in Physics.Math.Code
Ну, производные здесь по времени?
Значит, начальные условия задавать будут

Так понимаю это
источник

П

Полина in Physics.Math.Code
Если б были ещё производные по координате, то нужно было бы ещё краевые. Но это уже другая задача
источник

П

Полина in Physics.Math.Code
Ну там не может быть одного решения, в любом случае. Из физического смысла
источник

ВС

Владислав Суднеко... in Physics.Math.Code
Где можно почитать, откуда взялись фундаментальные физические законы, например тот же второй закон Ньютона? В "Математических началах натуральной философии" в предисловии прямым текстом фраза "аксиомы Ньютона", но аксиомы должны быть интуитивно очевидны, иначе это теоремы. Только начал изучение физики, заучивать формулы нет никакого желания, хочется про каждую знать, откуда она берётся. Может, без знания математики на уровне диффуров это бесполезно или я не туда копаю?
источник

__

__-sergiko____ _ in Physics.Math.Code
А решение выходит не такое будет для свободных колебаний?
источник

П

Полина in Physics.Math.Code
Нет, почему
Мы проходили на втором курсе классическую механику, и там каждая величина вводилась - можете познакомиться со вступлением. Вам пойдёт на украинском?

Если нет, лс, и я объясню в общих чертах, как я это понимаю, и как мне это донесли. Или здесь
источник

П

Полина in Physics.Math.Code
.
источник

П

Полина in Physics.Math.Code
Нет. Ну, как. Выходит, амплитуда А будет переменна. Тот самый случай с останавливающейся качелей.

Со временем она уменьшается по определённому закону. А в начальный момент времени пропорциональна величине силы ("толчка")

То есть, уравнение то же, но константа А - больше не константа, и её нужно найти
источник

TL

Tony Lutsenko in Physics.Math.Code
Пока бесполезно
источник

TL

Tony Lutsenko in Physics.Math.Code
уравнения Ньютона можно вывести из уравнений Лагранжа
источник

TL

Tony Lutsenko in Physics.Math.Code
или Гамильтона
источник

TL

Tony Lutsenko in Physics.Math.Code
или Шрёдингера
источник