Size: a a a

Physics.Math.Code

2021 June 09

TL

Tony Lutsenko in Physics.Math.Code
Переслано от Tony Lutsenko
источник

TL

Tony Lutsenko in Physics.Math.Code
Переслано от Tony Lutsenko
Охвигет
источник

TL

Tony Lutsenko in Physics.Math.Code
Нейронка делает вам клеточный автомат, который в процессе приходит к нужной текстуре
источник

GG

Gosha Gosha in Physics.Math.Code
Не подскажите название сборника?
источник

ХШ

Хумоюн Шавкатов... in Physics.Math.Code
Это варианты 2013 года. Ну это для узбекских вузов. Электронный тип есть по-моему.
источник

D

D@VR0NCH1K in Physics.Math.Code
Скиньте пожалуйста,если у вас есть  электронный вариант в наш чат. Многим был бы на пользу. Просто я на рынке покупал сборник, к сожалению в эл. виде нет
источник

D

D@VR0NCH1K in Physics.Math.Code
Оптима, вестник 1996-2018
источник

A

Ais.dav in Physics.Math.Code
источник

A

Ais.dav in Physics.Math.Code
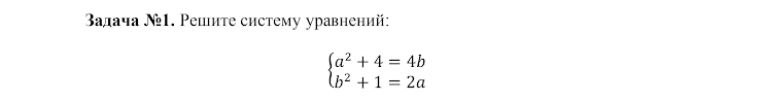
Кто может подсказать с этой задачей
источник

Ж

Женя in Physics.Math.Code
попробуйте перенести п.ч. выражений в лево
источник

ЛН

Лев Новиков... in Physics.Math.Code
Красивая задача, кстати
Потом формулы сокращённого умножения надо придумать как применить
источник

A

Ais.dav in Physics.Math.Code
(A-b)= a^2-2ab+b^2
Эту формулу?
источник

ЛН

Лев Новиков... in Physics.Math.Code
Ну, не совсем, так как у вас нет аb
Два раза эту формулу с числами, отдельно для а, отдельно для b
источник

A

Avogadro in Physics.Math.Code
Сложите оба уравнения и преобразуйте, получится, что сумма квадратов равна нулю
источник

С~

СД ~ in Physics.Math.Code
Серикжан ~:
Добрый день, такие два вопроса
Первый. Сколько есть цифр пятизначных в записи которой есть хотя бы одна 1, у меня вышло 35 тысач примерно и то это я перебрал ручками.
Второй. Если каждый день один человек будет здороваться с двумя то через сколько месяц данная прогрессия достигнет население Земли если условно брать как 7 миллиардов(у меня примерно вышло 29 месяцев и скорее всего не хватает доп условия что они по дням распределять должны когда здороваться)

Сам вопрос есть способ решить эти два примера как-то легче в первом не перебирая ручками а во второй через геометрическую прогрессию суммы выходит что нужно найти в какой степени 2^n~7млрд

А это тоже например если на тесте придет перебирать будет очень сложно

Заранее спасибо за ответ
источник

ЛН

Лев Новиков... in Physics.Math.Code
1000 ~ 2^10, исходя из этого можно прикинуть
Первый я бы отдельно считал те которые начинаются с 1 и те, которые начинаются с 2-8
источник

ЛН

Лев Новиков... in Physics.Math.Code
Фигню сказал.
Просто выкинуть все те, в которых нет 1
источник

ЛН

Лев Новиков... in Physics.Math.Code
9*10*10*10*10-8*9*9*9*9
источник

С~

СД ~ in Physics.Math.Code
Почему не с 2-9?
источник

С~

СД ~ in Physics.Math.Code
Вышло 37512
источник