Size: a a a

Physics.Math.Code

2021 June 05

ГG

Глобгор Globgor... in Physics.Math.Code
Какой умничка, так и надо! Пишите сюда
источник

Вн

Воинственный н'Вах... in Physics.Math.Code
Похвально, похвально.
источник

TL

Tony Lutsenko in Physics.Math.Code
Вектор можно записать его координатами/проекциями (x, y), а можно длиной и углом поворота (ρ, φ)
источник

TL

Tony Lutsenko in Physics.Math.Code
Между ними есть связь
источник

Дн

Дориан, но не Грей... in Physics.Math.Code
Пока провести перпендикуляры?
источник

TL

Tony Lutsenko in Physics.Math.Code
x² + y² = ρ²

И если вы отсчитываете угол поворота от направления 0x против часовой стрелки, то связь такая:

x = ρ cos φ
y = ρ sin φ

Это очень легко увидеть из проекций
источник

TL

Tony Lutsenko in Physics.Math.Code
Про векторы есть хорошие наглядные видео
источник

TL

Tony Lutsenko in Physics.Math.Code
источник

TL

Tony Lutsenko in Physics.Math.Code
Там хороший канал про математику
источник

TL

Tony Lutsenko in Physics.Math.Code
Но конкретно здесь векторы со стороны линейной алгебры, так что про модуль-угол не рассказали
источник

A

Artem in Physics.Math.Code
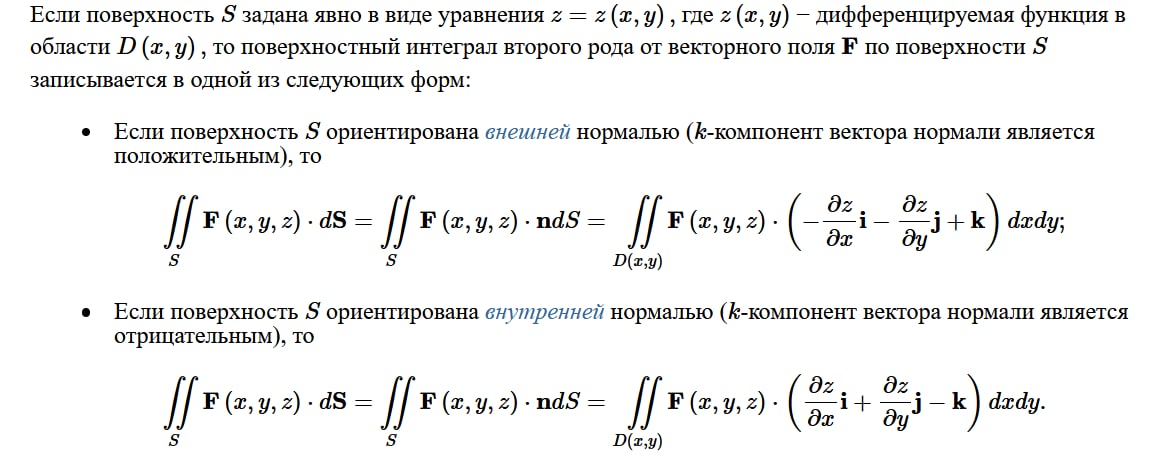
а если я рассматриваю нижнюю полусферу, нормаль будет внешняя, но k отрицательная, какую формулу тогда применять?
источник

Дн

Дориан, но не Грей... in Physics.Math.Code
источник

Дн

Дориан, но не Грей... in Physics.Math.Code
источник

TL

Tony Lutsenko in Physics.Math.Code
Замечательно
источник

АФ

Александр Фомин... in Physics.Math.Code
кто шарит за форенсику? какие проги есть на винду?
источник

TL

Tony Lutsenko in Physics.Math.Code
Здесь уже почти всего хватает, полезными могут быть ещё перпендикуляры к оси y
источник

$

${username} in Physics.Math.Code
что именно тебе нужно?
источник

АФ

Александр Фомин... in Physics.Math.Code
Алиса прошлась по просторному кабинету отца, посмотрела на пустующий стол, на котором когда-то стоял папин ноутбук. Она вытащила из стола ящик, начала осматривать его содержимое в поисках чего-то важного, попутно выкладывая вещи наружу. Ящик в конце концов оказался пуст. Алиса замахнулась, чтобы от отчаяния бросить бесполезный контейнер в угол, однако услышала внутри странное дребежание. Ага, двойное дно! А что это у нас там? - Это же папина флешка! Ну что, видимо настало время вспомнить школьные уроки по форенсике?
источник

Дн

Дориан, но не Грей... in Physics.Math.Code
И дальше искать проекции, как
аx = ахk - axn ?
источник

АФ

Александр Фомин... in Physics.Math.Code
открывал в разных форматах, в текстовой идет бесконечная фрагментация
источник