Size: a a a

Physics.Math.Code

2021 May 27

МК

Максим Коробов... in Physics.Math.Code
Ну неравенство треугольника, плюс для О' может быть другая точка границы Е ближайшая.
источник

ГG

Глобгор Globgor... in Physics.Math.Code
Проблема в том, что у нас может быть не треугольник
источник

МК

Максим Коробов... in Physics.Math.Code
В смысле? Ну положим для О мы меняем расстояние до точки А на границе Е. Тогда по неравенству треугольника расстояние до А от О` будет как я написал. Плюс к этому может быть некая A` до которой расстояние еще меньше чем до A.
источник

ГG

Глобгор Globgor... in Physics.Math.Code
Так вот именно, что меньше!
|OA| <= |O'A| + |OO'|
|O'A'| <= |O'A|

Тут нет ничего очевидного
источник

МК

Максим Коробов... in Physics.Math.Code
А, да, да, да. Все правильно.
источник

МК

Максим Коробов... in Physics.Math.Code
Нет же ж! Ща напишу.
|O`A`| <= |O`A| <= |O`O| + |OA|
источник

МК

Максим Коробов... in Physics.Math.Code
Вы в первом неравенство треугольника для другой стороны, чем я записали.
источник

NB

Nikesh Bro in Physics.Math.Code
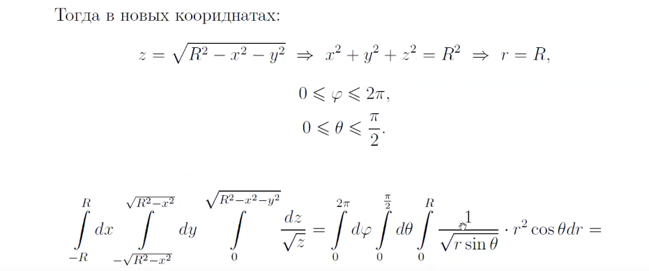
всем привет а тут почему там r^2cos(Thita) там же должен быть r^2sin(thita) разве нет?
источник

NB

Nikesh Bro in Physics.Math.Code
источник

NB

Nikesh Bro in Physics.Math.Code
источник

МК

Максим Коробов... in Physics.Math.Code
И отсюда мы имеем что f(O') <= f(O) + |O'O|.
Перенеся получим что f(O') - f(O) <= |O'O|

Мне кажется, или если провести те же рассуждения для точки O' , то можно записать тут модуль?
источник

МК

Максим Коробов... in Physics.Math.Code
Да, все правильно, смотрите! Точка O' в этом плане ничем не отличается от О и проведя все рассуждения наоборот мы получим, что f(O) - f(O') <= |O'O|.

Учитывая предыдущее сообщение мы получим что:
|f(O) - f(O')| <= |O'O|.

А дальше уже, не побоюсь этого слова, очевидно.
источник

МК

Максим Коробов... in Physics.Math.Code
Посмотрите переписку выше. Мы общими усилиями доказали.
источник

ГG

Глобгор Globgor... in Physics.Math.Code
Ааа, и правда!
источник

ГG

Глобгор Globgor... in Physics.Math.Code
Ну не совсем  общими 😄😄😄
источник

GA

Graf Anasiev in Physics.Math.Code
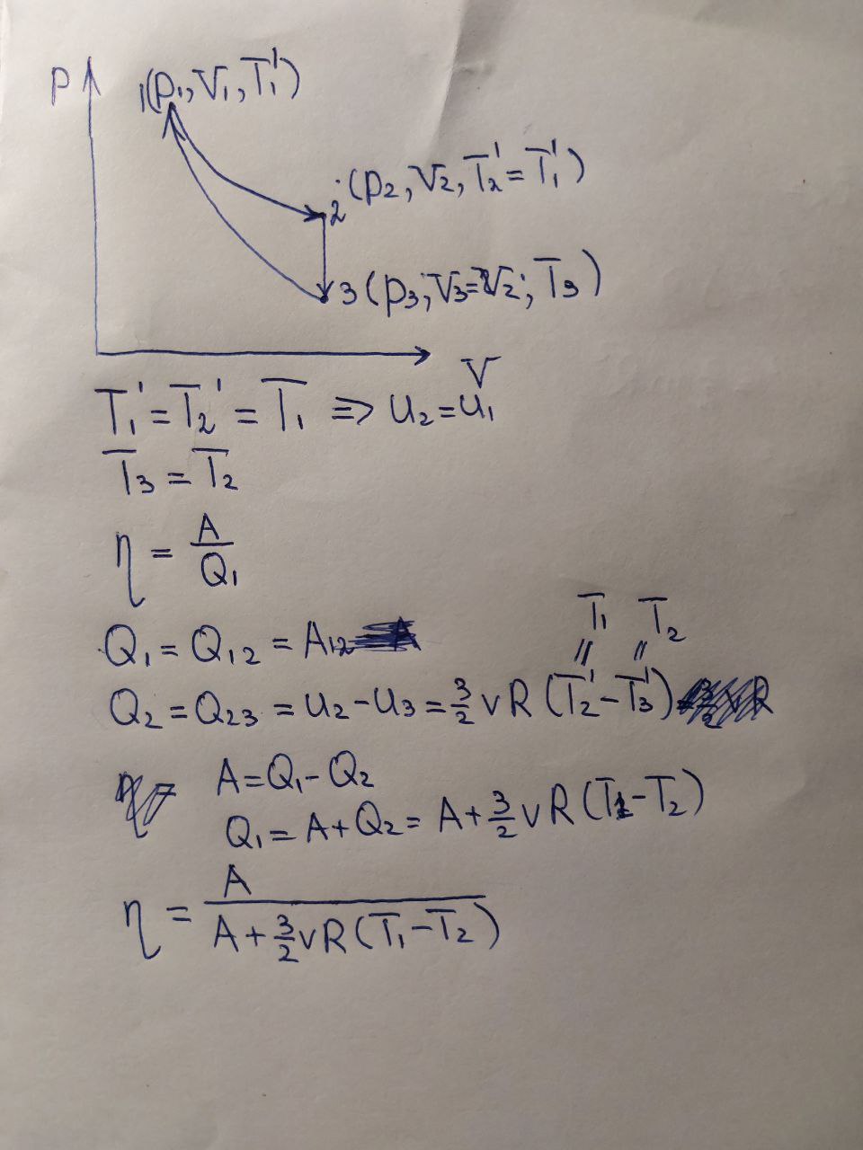
Всем привет, помогите, пожалуйста, решить задачу
источник

MM

Mirumid Mirakbarov in Physics.Math.Code
Пробовали что-то делать?
источник

GA

Graf Anasiev in Physics.Math.Code
Да пробовал, сейчас отправлю
источник

KY

Kirill Yartsev in Physics.Math.Code
Товарищи, чего тут автор хочет?
источник

GA

Graf Anasiev in Physics.Math.Code
Но не знаю насколько это правильно
источник