Size: a a a

Physics.Math.Code

2021 May 25

МК

Максим Караваев... in Physics.Math.Code
Нагнали на сборник, а там есть все - просто прочитать надо.
источник

RL

Roman Levkovych𓅝 in Physics.Math.Code
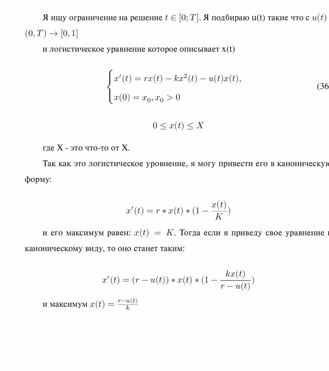
Всем привет. Решаю задачу и надо найти максимальное значение x(t) для модифицированой логистической функции. Я сделал вот так, но не очень уверен, что это правильно. Подскажите, пожалуйста, правильно ли это?
источник

МК

Максим Караваев... in Physics.Math.Code
Больше вопросов нет?
источник

A

Artem in Physics.Math.Code
вы имеете в виду замену z = 0,5*t^2, z' = t?
источник

ID

Igor Dovzhenko in Physics.Math.Code
источник

ID

Igor Dovzhenko in Physics.Math.Code
T можно в явном виде выразить
источник
2021 May 26

D

DiagFeMi in Physics.Math.Code
а как это можно решить методом эйлера?
источник

I

Impress in Physics.Math.Code
Для начала можно почитать про метод Эйлера
источник

D

DiagFeMi in Physics.Math.Code
ну я прочитал
источник

I

Impress in Physics.Math.Code
В чем возникают затруднения?
источник

D

DiagFeMi in Physics.Math.Code
ну для оду 1го порядка всё понятно
источник

D

DiagFeMi in Physics.Math.Code
ну вот для 2го не понятно что делать
источник

D

DiagFeMi in Physics.Math.Code
и я не понял пчму тут начальные условие какие-то дикие
источник

ET

Ecl Thexx in Physics.Math.Code
Начальное условие третьего рода, кажется
источник

ГG

Глобгор Globgor... in Physics.Math.Code
Они не начальные, а граничные
источник

ET

Ecl Thexx in Physics.Math.Code
В данном случае это не одно и то же ли?
источник

ET

Ecl Thexx in Physics.Math.Code
Вроде сначала надо в систему ДУ первого порядка превратить
источник

ГG

Глобгор Globgor... in Physics.Math.Code
Нет, почему должно быть одно и то же?
источник

ET

Ecl Thexx in Physics.Math.Code
Потому что переменная одна
источник

ГG

Глобгор Globgor... in Physics.Math.Code
Ну и что?
источник