Size: a a a

Machine learning

2021 February 18

V

Valery in Machine learning
источник

V

Valery in Machine learning
источник

V

Valery in Machine learning
один из примеров к вопросу о том, если не использовать pretrained
источник

H

Harut in Machine learning
источник

H

Harut in Machine learning
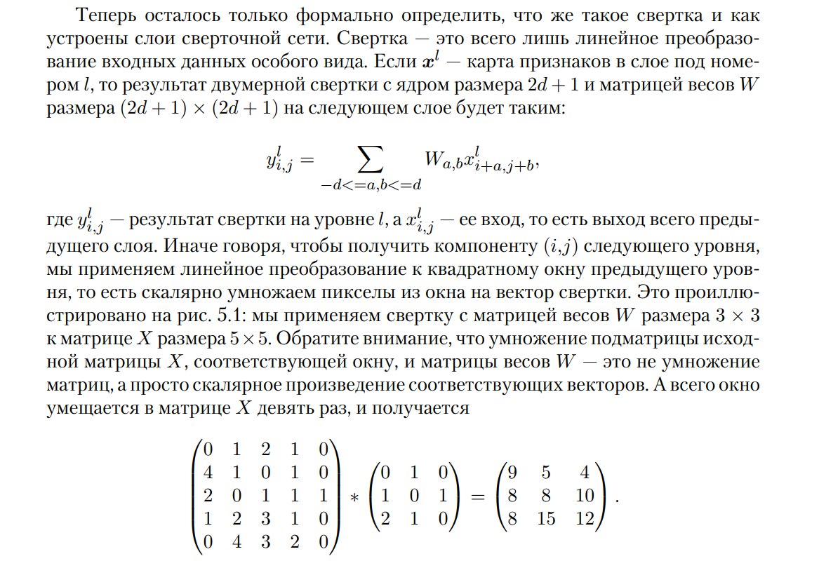
Как понять суммирование от -d <= a,b <= d ? Отрицательные индексы же получаются.
источник

W

Winter King in Machine learning
Всем привет. Немного неловко спрашивать, но, видимо, придётся. В задании по программированию 1 курса 2 недели (2 часть) мы строим матрицу с индексами w0, w1, w2, w3 для многочлена третьей степени. В задании сказано указать «коэффициенты данного многочлена». Какую строку в матрице можно посчитать за ответ, если в каждой строке (для каждого уравнения) коэффициенты разные?
источник
2021 February 19

M

M in Machine learning
Привет. Помогите, пжлст. Не понимаю задания по кредитному скорингу про образование
источник

M

M in Machine learning
C4w4 Образование (EDUCATION): Проверьте гипотезу о том, что образование не влияет на то, вернет ли человек долг. Предложите способ наглядного представления разницы в ожидаемых и наблюдаемых значениях количества человек вернувших и не вернувших долг. Например, составьте таблицу сопряженности "образование" на "возврат долга", где значением ячейки была бы разность между наблюдаемым и ожидаемым количеством человек. Как бы вы предложили модифицировать таблицу так, чтобы привести значения ячеек к одному масштабу не потеряв в интерпретируемости ? Наличие какого образования является наилучшим индикатором того, что человек отдаст долг ? наоборт, не отдаст долг ?
источник

M

M in Machine learning
Формулировка и гистограмму намекают мне что надо запулить хи2 с ожидаемыми количествами и их сравнивать с наблюдаемыми
источник

M

M in Machine learning
Но при чем тут по сути хи2. Ведь используется для счётчиков при гипотезе о распределении пуассона. А тут это просто каткгориальная переменная образования, закодированнная, так что похоже как будто счетчик
источник

K

K-S in Machine learning
M
Но при чем тут по сути хи2. Ведь используется для счётчиков при гипотезе о распределении пуассона. А тут это просто каткгориальная переменная образования, закодированнная, так что похоже как будто счетчик
???

Вас по сути просят проверит гипотезу о взаимосвязи двух категориальных переменных, а для этого используется критерий хи-квадрат Пирсона.
источник

M

M in Machine learning
Может поздно уже и меня закоротило, но не догоняю. Пойду ещё раз этот урок послушаю.
Но догадка в ту сторону - contingency table и все такое?
источник

K

K-S in Machine learning
M
Может поздно уже и меня закоротило, но не догоняю. Пойду ещё раз этот урок послушаю.
Но догадка в ту сторону - contingency table и все такое?
Да
источник

Е

Евгений in Machine learning
все привет.
Проверьте пожалуйста #C6W7 по анализу тональности отзывов.
А то подписка кончается сегодня, как-то я переживаю 🙂

https://www.coursera.org/learn/data-analysis-project/peer/vukl9/diemonstratsiia-alghoritma-dlia-zakazchika/review/lJobNHEoEeuCjw4XDmuP7Q
источник

AO

Alex Ololo in Machine learning
всем привет. вопрос про временные ряды.
какие есть способы определения "похожести" временных рядов? какие то метрики?
источник

K

K-S in Machine learning
Alex Ololo
всем привет. вопрос про временные ряды.
какие есть способы определения "похожести" временных рядов? какие то метрики?
Корреляция как бейзлайн)
источник

AO

Alex Ololo in Machine learning
K-S
Корреляция как бейзлайн)
а как корреляцию считать? по подпослдеовательностям?
источник

AO

Alex Ololo in Machine learning
а ест ьчто то более интересное?)
источник

K

K-S in Machine learning
Alex Ololo
а как корреляцию считать? по подпослдеовательностям?
Ну да)
источник

AO

Alex Ololo in Machine learning
K-S
Ну да)
не в курсе? а библиотеки есть какие для выявления похожестии или аномалии в рядах/ряде?
источник