Size: a a a

2020 July 05

t

ttldtor in codingteam
торвальдс же линукс намутил для фана?
источник

D

Devel29A in codingteam
Или по учебе
источник

c

codingteam@cjr in codingteam
Minoru
интересно: обновил все зависимости, в Cargo.lock стало на двадцать крейтов меньше — а время компиляции все равно выросло на 3,5%
источник

💮

💮 in codingteam
Это статистически значимый результат?
источник

c

codingteam@cjr in codingteam
Minoru
не проверял
источник

c

codingteam@cjr in codingteam
Minoru
но время компиляции было 55 секунд, стало 57
источник

Dv

Dr. Friedrich von Ne... in codingteam
Ну всё, копец, ворочай обратно.
источник

💮

💮 in codingteam
Понизь частоту процессора (чтобы не тротлило) и побенчмаркай при помощи hyperfine.
источник

Dv

Dr. Friedrich von Ne... in codingteam
Процессор троллит!
источник

💮

💮 in codingteam
источник

💮

💮 in codingteam
источник

c

codingteam@cjr in codingteam
Minoru
@pink_snow: а я с помощью hyperfine и мерял. Более пристально бенчмаркать не хочу, потому что смысла не вижу. Ну, что я буду делать, если выясню, что время выросло на 2.71 секунды? Выброшу зависимости?
источник

💮

💮 in codingteam
Ладно.
источник

c

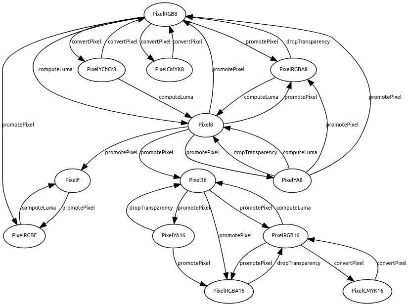
codingteam@cjr in codingteam
Minoru
о, круто, можно сделать картинку, где изображение будет кодироваться не содержимым пикселя, а его цветовой моделью
источник

c

codingteam@cjr in codingteam
Minoru
к сожалению, их всего 15… Придётся обернуть в Maybe, чтобы состояний было 16!
источник

💮

💮 in codingteam
В этой библиотеке гетерогенные изображения не поддерживаются.
источник

💮

💮 in codingteam
Но идея хорошая.
источник

💮

💮 in codingteam
А если надо было бы 32 состояния, то ещё 16 раз в Maybe обернуть?
источник

c

codingteam@cjr in codingteam
Minoru
нет, конечно
источник

c

codingteam@cjr in codingteam
Minoru
ну что за глупости ты выдумываешь!
источник