Size: a a a

Добрый Полигон им. Тона Розендаля ❤️ 2.0

2019 August 15

Z

Zafarbek420 in Добрый Полигон им. Тона Розендаля ❤️ 2.0
например монстри или киборги
источник

АЛ

Александр Лис... in Добрый Полигон им. Тона Розендаля ❤️ 2.0
По условиям вполне подходит
источник

О

Олег in Добрый Полигон им. Тона Розендаля ❤️ 2.0
А, вот, вижу разницу
источник

АЛ

Александр Лис... in Добрый Полигон им. Тона Розендаля ❤️ 2.0
Массовое и индивидуальное
источник

О

Олег in Добрый Полигон им. Тона Розендаля ❤️ 2.0
В едит моде не видно было
источник

АЛ

Александр Лис... in Добрый Полигон им. Тона Розендаля ❤️ 2.0
Чем монстр не weapon of mass distortion)
источник

АЛ

Александр Лис... in Добрый Полигон им. Тона Розендаля ❤️ 2.0
Кловерфилд или там КотЗилла
источник

Z

Zafarbek420 in Добрый Полигон им. Тона Розендаля ❤️ 2.0
а понятно спасибо😊😊😊
источник

О

Олег in Добрый Полигон им. Тона Розендаля ❤️ 2.0
Александр Лис
Если добавить луп, он снова оквадратится
отак?
источник

АЛ

Александр Лис... in Добрый Полигон им. Тона Розендаля ❤️ 2.0
Ага
источник

О

Олег in Добрый Полигон им. Тона Розендаля ❤️ 2.0
квадратится
источник

О

Олег in Добрый Полигон им. Тона Розендаля ❤️ 2.0
Ну то да, так делают когда углы надо выразить)
источник

АЛ

Александр Лис... in Добрый Полигон им. Тона Розендаля ❤️ 2.0
Я на сферу откатился
источник

AP

Alexander P in Добрый Полигон им. Тона Розендаля ❤️ 2.0
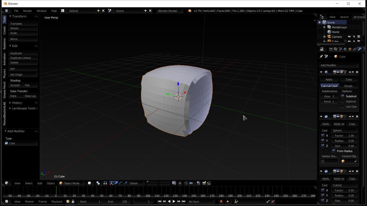
Добавь второй каст и поставь другой тип -- куб получится интереснее
источник

АЛ

Александр Лис... in Добрый Полигон им. Тона Розендаля ❤️ 2.0
О!
источник

АЛ

Александр Лис... in Добрый Полигон им. Тона Розендаля ❤️ 2.0
Над попробовать
источник

О

Олег in Добрый Полигон им. Тона Розендаля ❤️ 2.0
Alexander P
Добавь второй каст и поставь другой тип -- куб получится интереснее
прикольно)
источник

AP

Alexander P in Добрый Полигон им. Тона Розендаля ❤️ 2.0
Каст разные фигуры может делать, вопрос лишь в числах
источник

О

Олег in Добрый Полигон им. Тона Розендаля ❤️ 2.0
источник

АЛ

Александр Лис... in Добрый Полигон им. Тона Розендаля ❤️ 2.0
Олег
прикольно)
Похоже на каьину вертолета легкого
источник