Size: a a a

Blender_ru: вопрос-ответ.

2021 March 09

MS

Maksim Sikailo in Blender_ru: вопрос-ответ.
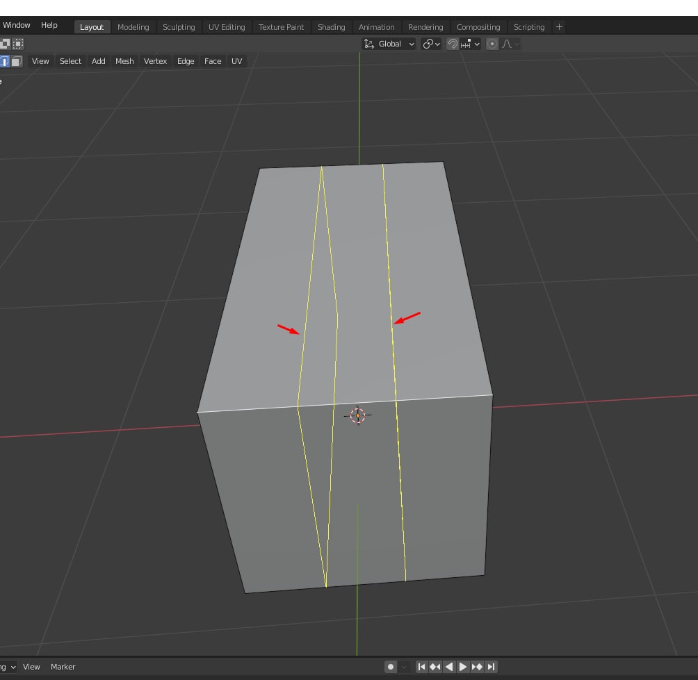
подскажите плиз как луп каты расположить на одинаковом расстоянии он каждого края?
источник

S

Serji in Blender_ru: вопрос-ответ.
Victor
надо удалить, без этого никак, вот прям жизненно важно)
Выделить меш Alt P - Clear and Keep Transformation. Потом можно удалить модификатор арматура и кости
источник

С

Святой Ботаний 🧖‍♂... in Blender_ru: вопрос-ответ.
Привет 👋! Контрольный вопрос на входе!
Что мы будем обсуждать в этом  чате, соблюдая все праила?
источник

СЩ

Сергей Щербаков... in Blender_ru: вопрос-ответ.
Maksim Sikailo
подскажите плиз как луп каты расположить на одинаковом расстоянии он каждого края?
Либо выделить оба и S+X. Либо сделать в цетре 1 кат, а потом через ctrl+b.
источник

V

Victor in Blender_ru: вопрос-ответ.
Serji
Выделить меш Alt P - Clear and Keep Transformation. Потом можно удалить модификатор арматура и кости
не помогло(
источник

MS

Maksim Sikailo in Blender_ru: вопрос-ответ.
Сергей Щербаков
Либо выделить оба и S+X. Либо сделать в цетре 1 кат, а потом через ctrl+b.
спасибо
источник

S

Serji in Blender_ru: вопрос-ответ.
Victor
не помогло(
Что получилось после этого?
источник

V

Victor in Blender_ru: вопрос-ответ.
Serji
Что получилось после этого?
зариганный меш создаётся отдельным слоем, но после удаления арматуры меш вовзвращается в исходное положение
источник

P

Pavel in Blender_ru: вопрос-ответ.
Дадахужаев Сарвар 6б
Его модель это ошибка
конструктивно.
источник

S

Serji in Blender_ru: вопрос-ответ.
Victor
зариганный меш создаётся отдельным слоем, но после удаления арматуры меш вовзвращается в исходное положение
Alt P - Clear and Keep Transformation не помогло? Только после этого надо удалять
источник

V

Victor in Blender_ru: вопрос-ответ.
Serji
Alt P - Clear and Keep Transformation не помогло? Только после этого надо удалять
да, именно после этого удаляю. Могу даже видео сделать и показать
источник

S

Serji in Blender_ru: вопрос-ответ.
Victor
зариганный меш создаётся отдельным слоем, но после удаления арматуры меш вовзвращается в исходное положение
Модификатор арматуры нужно Apply
источник

V

Victor in Blender_ru: вопрос-ответ.
Serji
Модификатор арматуры нужно Apply
ооо, всё, работает, спасибо
источник

С

Святой Ботаний 🧖‍♂... in Blender_ru: вопрос-ответ.
Будем рады общению, Artur! В нашем чате есть правила, ознакомиться с ними можно и нужно здесь 📃, наш канал 📣 и наш чат болталка 🗣.
Не забудь заполнить свой профиль и поучаствовать в нашем рейтинге 📈. Это пригодится для заглядывающих к нам работодателей.
источник

R

RED in Blender_ru: вопрос-ответ.
Павел Евгеньевич
Попробуйте поставить драйвера от 11 февраля.
Увы но драйвера не помогают.
источник

R

RED in Blender_ru: вопрос-ответ.
Но рендерит на F12
источник

N

Night Light in Blender_ru: вопрос-ответ.
Всем привет. Народ, слышал что с недавних пор в Блендере можно и 2д анимацию сделать. Хотел узнать, анимации по типу этого можно? Или же лучше уже на After Effects такое делать?
источник

S

Serji in Blender_ru: вопрос-ответ.
Night Light
Всем привет. Народ, слышал что с недавних пор в Блендере можно и 2д анимацию сделать. Хотел узнать, анимации по типу этого можно? Или же лучше уже на After Effects такое делать?
Можно и такое
источник

V

Victor in Blender_ru: вопрос-ответ.
Night Light
Всем привет. Народ, слышал что с недавних пор в Блендере можно и 2д анимацию сделать. Хотел узнать, анимации по типу этого можно? Или же лучше уже на After Effects такое делать?
по мне это реализовать всё таки лучше будет в ae
источник

N

Night Light in Blender_ru: вопрос-ответ.
Serji
Можно и такое
спасибо
источник