Size: a a a

ESP8266 & ESP32 [RU]

2021 September 27

a

ainu in ESP8266 & ESP32 [RU]
поэтому купил плату сразу с усилителем (вот такая не пойдёт)
источник

s.

sat . in ESP8266 & ESP32 [RU]
у меня завелся
источник

a

ainu in ESP8266 & ESP32 [RU]
а у тебя какой?
источник

a

ainu in ESP8266 & ESP32 [RU]
*Вас, извините
источник

a

ainu in ESP8266 & ESP32 [RU]
источник

s.

sat . in ESP8266 & ESP32 [RU]
источник

a

ainu in ESP8266 & ESP32 [RU]
PCM5102 во
источник

a

ainu in ESP8266 & ESP32 [RU]
у того который у меня  (https://www.chipdip.ru/product/pcm5102a-audio-dac) MCLK и BCLK
источник

a

ainu in ESP8266 & ESP32 [RU]
источник

a

ainu in ESP8266 & ESP32 [RU]
и чегото я не знаю как заводить
источник

s.

sat . in ESP8266 & ESP32 [RU]
а.... тоже повозился щас дам  схемы на оба
источник

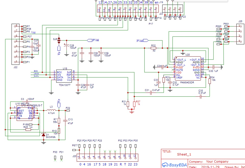
s.

sat . in ESP8266 & ESP32 [RU]
источник

s.

sat . in ESP8266 & ESP32 [RU]
источник

s.

sat . in ESP8266 & ESP32 [RU]
оба хорошо работают ,   tda1387t   вобще сильно не дорогая
источник

a

ainu in ESP8266 & ESP32 [RU]
А есть на псм настройки i2s в коде?
источник

a

ainu in ESP8266 & ESP32 [RU]
я вижу SCK на граунд завешан (туда ожидается супербыстрый необязательный тактовый сигнал, синхронный с данными, для высокого качества (типа 32 бит 196 килогерц)
источник

a

ainu in ESP8266 & ESP32 [RU]
я так не пробовал=)
источник

a

ainu in ESP8266 & ESP32 [RU]
В любом случае спасибо. Осталось понять что там в i2s_config. я разного перепробовал - максмум делает дыр дыр дыр
источник

A

Alex in ESP8266 & ESP32 [RU]
а есть аналог для raspberry pi
источник

A

Alex in ESP8266 & ESP32 [RU]
теперь я хотя-бы знаю что это называется wifi manager.
А то и гуглить толком не мог
источник